Stainless Steel Strong Structural Metal Stamped Component with High Accuracy

Still deciding? Get samples of $ !
Order Sample

Product Description

📋 Basic Information
Model NO.
OEM
Type
Cold Stamping
Processing Type
Shaping Metal
Material
Stainless Steel
Mould
Simple Single Process Dies
Surface Processing
Oxidation
Process
Forming Process
Tolerances
0.1mm
Industry
Metal Stamping Parts for IGBT
Application
Auto Parts, Agricultural, Industrial, Electronics
🏢 Company Profile
Company Profile View
🛠️ Product Description
Product Detail 1
Product Detail 2
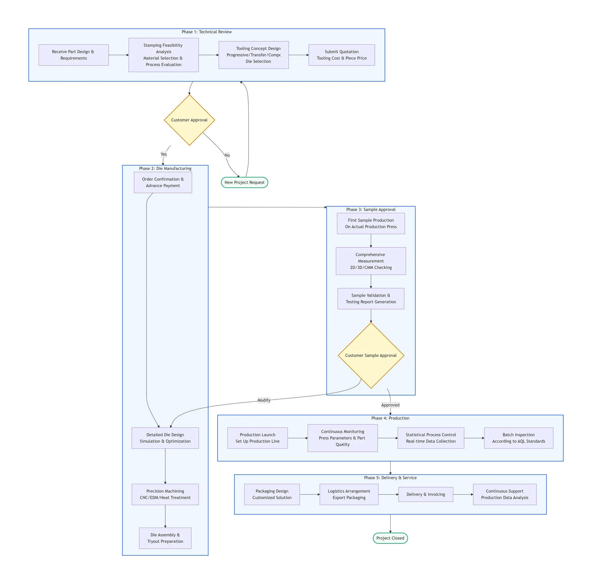
⚙️ Service Process
Service Process Flow
📏 Technical Specification
Business Type Factory / Manufacturer
Service Metal Stamping, Precision Punching, Sheet Metal Fabrication, OEM Parts
Material Options 1).Carbon Steel: SPCC, SPHC, SECC, SGCC
2).Stainless Steel: SUS301, SUS303, SUS304, SUS316
3).Aluminum: AL1050, AL5052, AL6061
4).Copper & Alloys: Pure Copper, Brass, Phosphor Bronze
Finish Powder Coating, Electroplating, Anodizing, Sandblasting, Polishing, Passivation, Black Oxide
Main Equipment Precision Punch Press, CNC Press Brake, Laser Cutting Machine, Welding Machine
Tolerance +/- 0.05mm ~ +/- 0.1mm (Process dependent)
📦 Packaging & Shipping
Package Size
25.00cm * 20.00cm * 18.00cm
Gross Weight
5.000kg
Packaging Details
❓ Frequently Asked Questions
Q: Are you a trading company or manufacturer?
A: We are a professional manufacturer specializing in metal stamping and precision components.
Q: Can I order a small quantity for testing?
A: Yes, we support sample orders of one or two pieces for quality testing purposes.
Q: Can you produce parts based on provided samples?
A: Yes, we have full capability to produce high-accuracy components based on your physical samples.
Q: What is the typical delivery time?
A: Our standard delivery time ranges from 7 to 15 days, depending on the order volume and complexity of the process.
Q: How do you ensure product quality before delivery?
A: We perform 100% testing on all goods before delivery using our complete inspection lab equipment.
Q: What is your approach to long-term business relationships?
A: We focus on maintaining high quality and competitive pricing to ensure our customers' benefit and treat every client with sincerity and respect.

Related Products