Reinforced Stainless Steel Stamped Component Built with Stable Structural Forming

Still deciding? Get samples of $ !
Order Sample

Product Description

📊 Basic Information
Model NO.
OEM
Type
Cold Stamping
Processing Type
Shaping Metal
Material
Stainless Steel
Surface Processing
Oxidation
Industry
Metal Stamping Parts for IGBT
Tolerances
0.1mm
Application
Auto Parts, Agricultural, Industrial, Electronics
Inspection
Micromenter/Plug Gauge/Profile Projector
Origin
China Mainland
🏢 Company Profile
Company Profile Overview
📦 Product Description
Product Description Detail 1
Product Description Detail 2
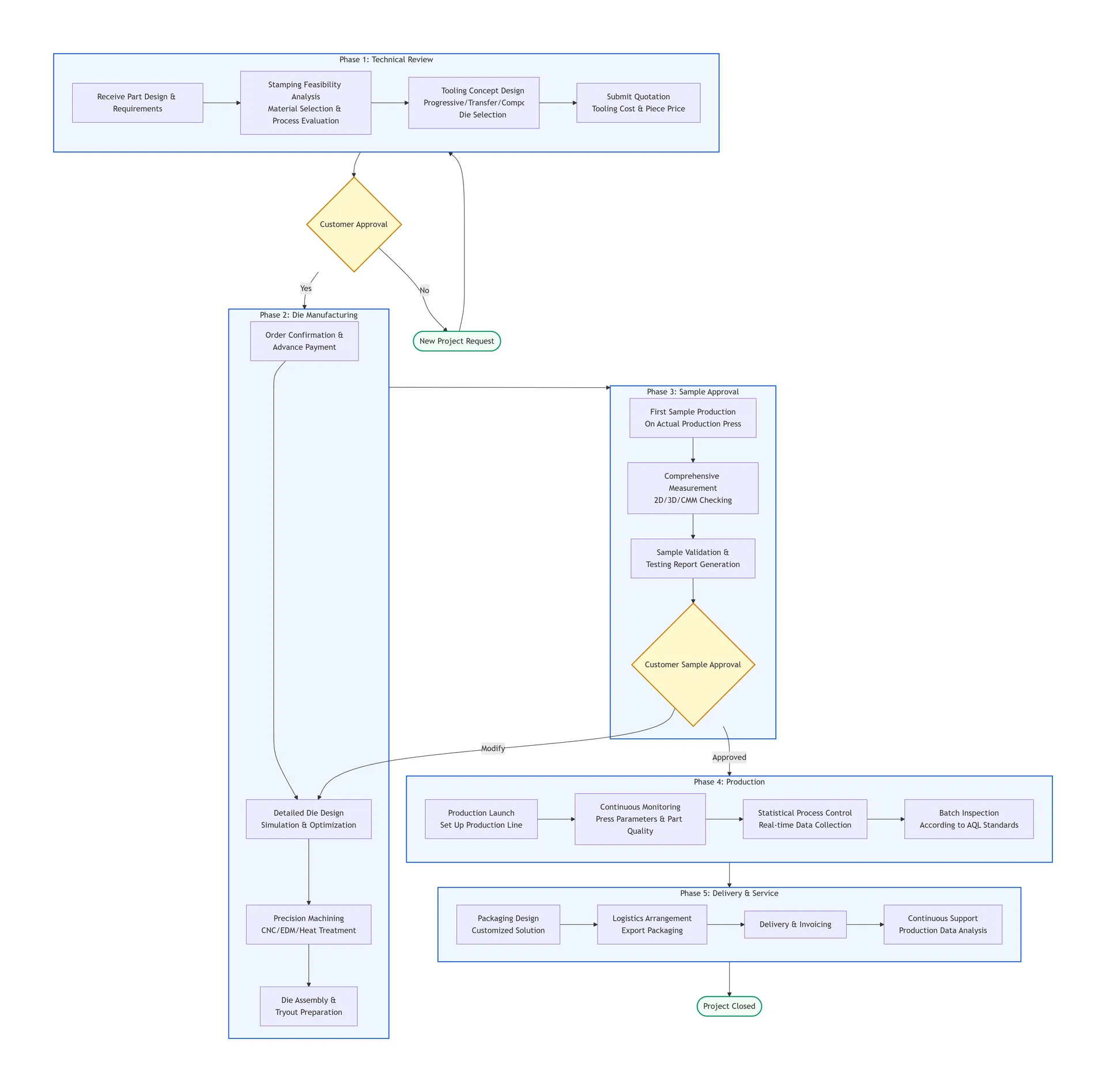
⚙️ Service Process
Service Process Flow
📋 Technical Specifications
Service Metal Stamping, Precision Punching, Sheet Metal Fabrication, OEM Parts
Material Stainless Steel (SUS301, 303, 304, 316), Aluminum, Copper, Carbon Steel
Finish Powder Coating, Electroplating, Anodizing, Sandblasting, Polishing
Tolerance +/- 0.05mm ~ +/- 0.1mm
Equipment Precision Punch Press, CNC Press Brake, Laser Cutting, Welding Machine
🚚 Packaging & Delivery
Package Size
25.00cm * 20.00cm * 18.00cm
Gross Weight
5.000kg
Packaging Details
Frequently Asked Questions
Q: Are you a trading company or manufacturer? A: We are a professional manufacturer specializing in metal stamping and fabrication.
Q: Can I order a small quantity for testing? A: Yes, we support sample orders of one or two pieces for quality testing purposes.
Q: What is the typical lead time for orders? A: Our delivery time usually ranges from 7 to 15 days, depending on order volume and processing complexity.
Q: Do you provide inspection before shipping? A: Yes, we perform 100% testing and inspection on all goods prior to delivery to ensure quality.
Q: Can you produce parts based on provided samples? A: Absolutely, we can manufacture high-precision components based on your physical samples or technical drawings.
Q: What drawing formats do you support? A: We accept a wide range of formats including STEP, STP, IGS, CAD, PDF, DWG, and DXF.

Related Products